Instance Verification Kit (IVK)
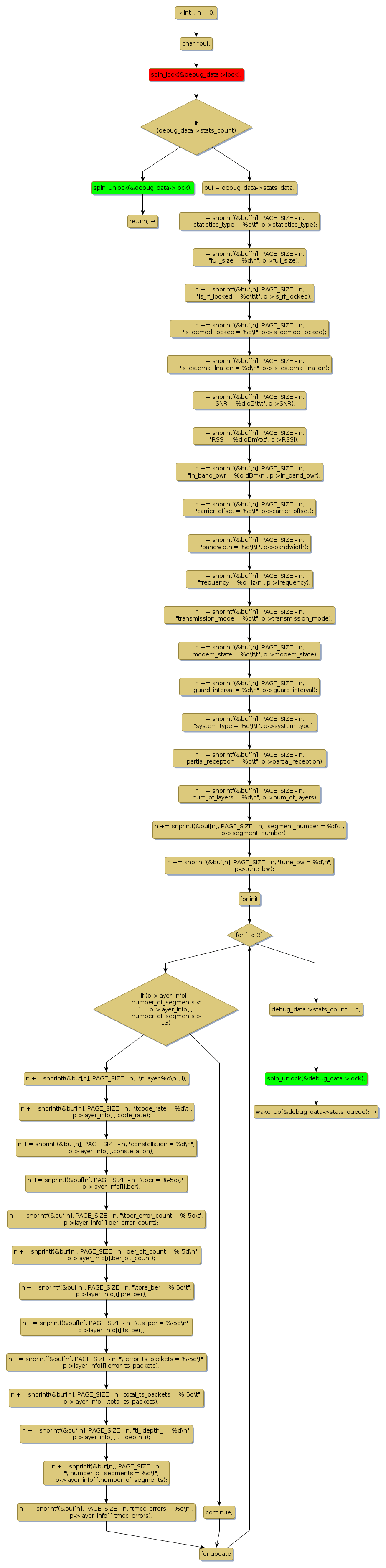
spin lock @ [9087+29+/linux-3.19-rc1/drivers/media/common/siano/smsdvb-debugfs.c]
Instance Signature: lock
|
The Matching Pair Graph:
|
|
Function Name
|
Control Flow Graph (CFG)
|
Events Flow Graph (EFG)
|
Source Correspondence
|
|
smsdvb_print_isdb_stats_ex
|
|
|
[8960+26+/linux-3.19-rc1/drivers/media/common/siano/smsdvb-debugfs.c]
|